Sottotitoli per 130 ore di video
Qabiria ha sottotitolato in 3 lingue oltre 130 ore di video di youtuber e influencer per un’importante agenzia di marketing internazionale specializzata nella promozione di creator, youtuber e influencer.
Il feedback dei creator è stato estremamente positivo: hanno apprezzato sia la qualità linguistica sia la rapidità di consegna. Per noi, che lavoriamo con contenuti molto esposti e audience esigenti, è stato un salto di qualità evidente.
970
video
48
ore per la consegna
3
lingue
Informazioni su Agenzia di marketing per digital creator
Questo cliente è un’azienda che supporta creator e brand nella distribuzione e ottimizzazione di contenuti video su più piattaforme social, offrendo servizi di crescita dell’audience, analisi delle performance e gestione dei diritti dei contenuti.
Il case study in sintesi
| Settore | Marketing |
|---|---|
| Servizi | Sottotitoli, Automazione |
| Lingue | Italiano, Spagnolo, Portoghese |
| Strumenti usati | Pabbly Connect, Synology CloudSync, Google Drive, Google Sheets, Sonix.ai, Mattermost |
La sfida
Un’agenzia di marketing per influencer ci ha posto una sfida chiara: automatizzare l’intero processo di sottotitolazione di centinaia di video di YouTube in tre diverse lingue, con un tempo massimo di consegna di 48 ore per ogni incarico.
L’obiettivo era ridurre l’intervento manuale, velocizzare la produzione e controllare ogni richiesta in tempo reale.
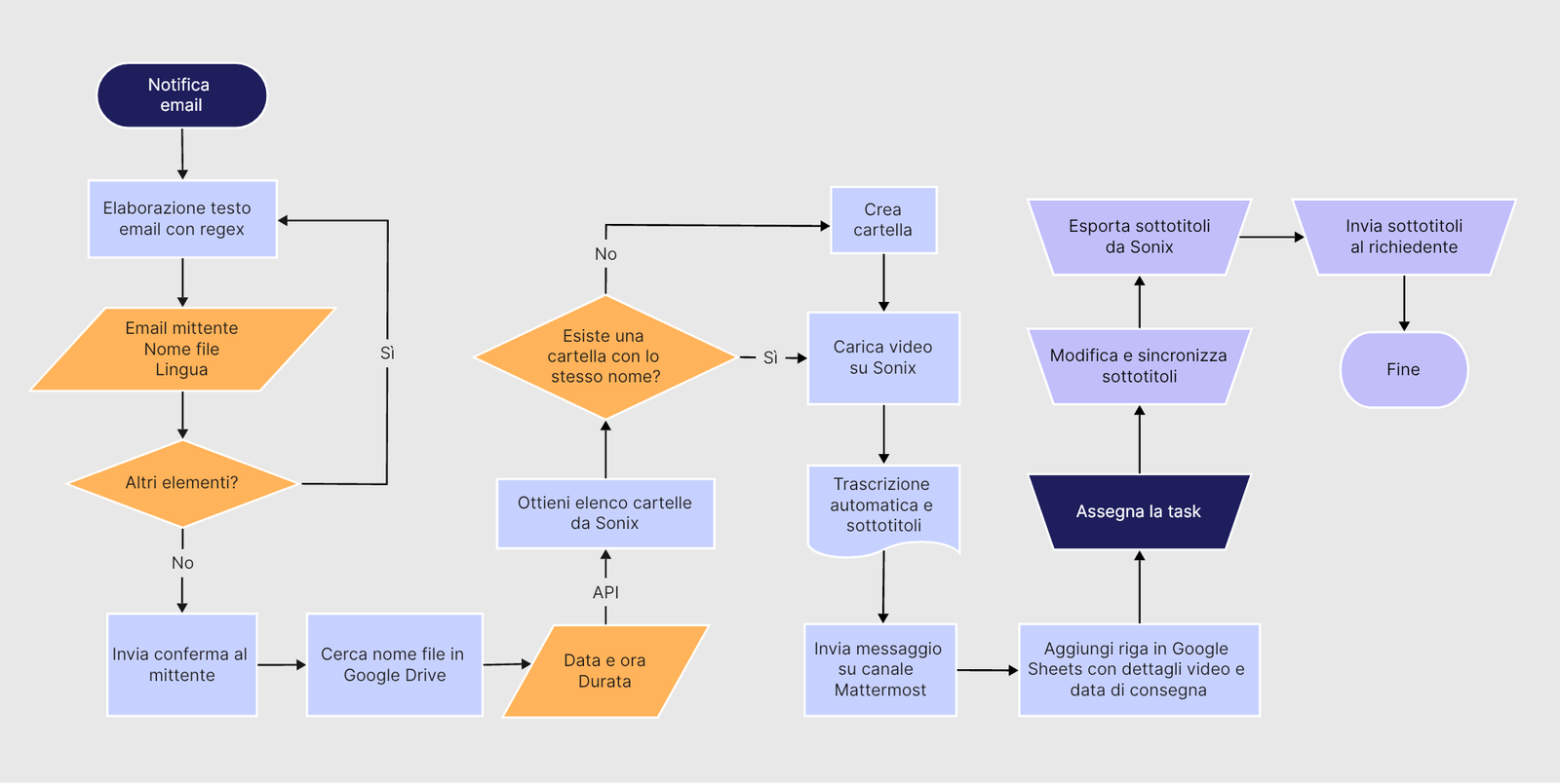
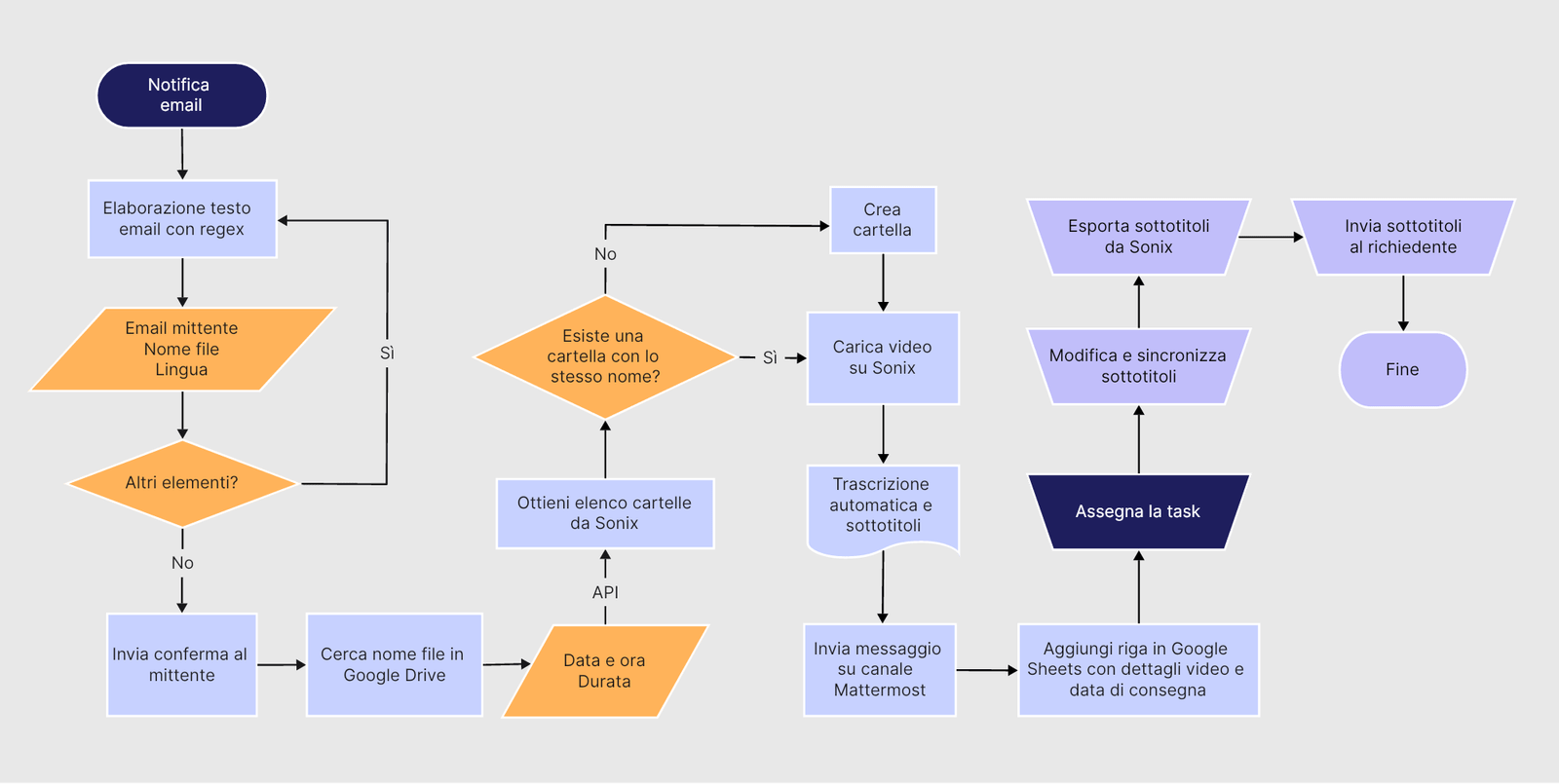
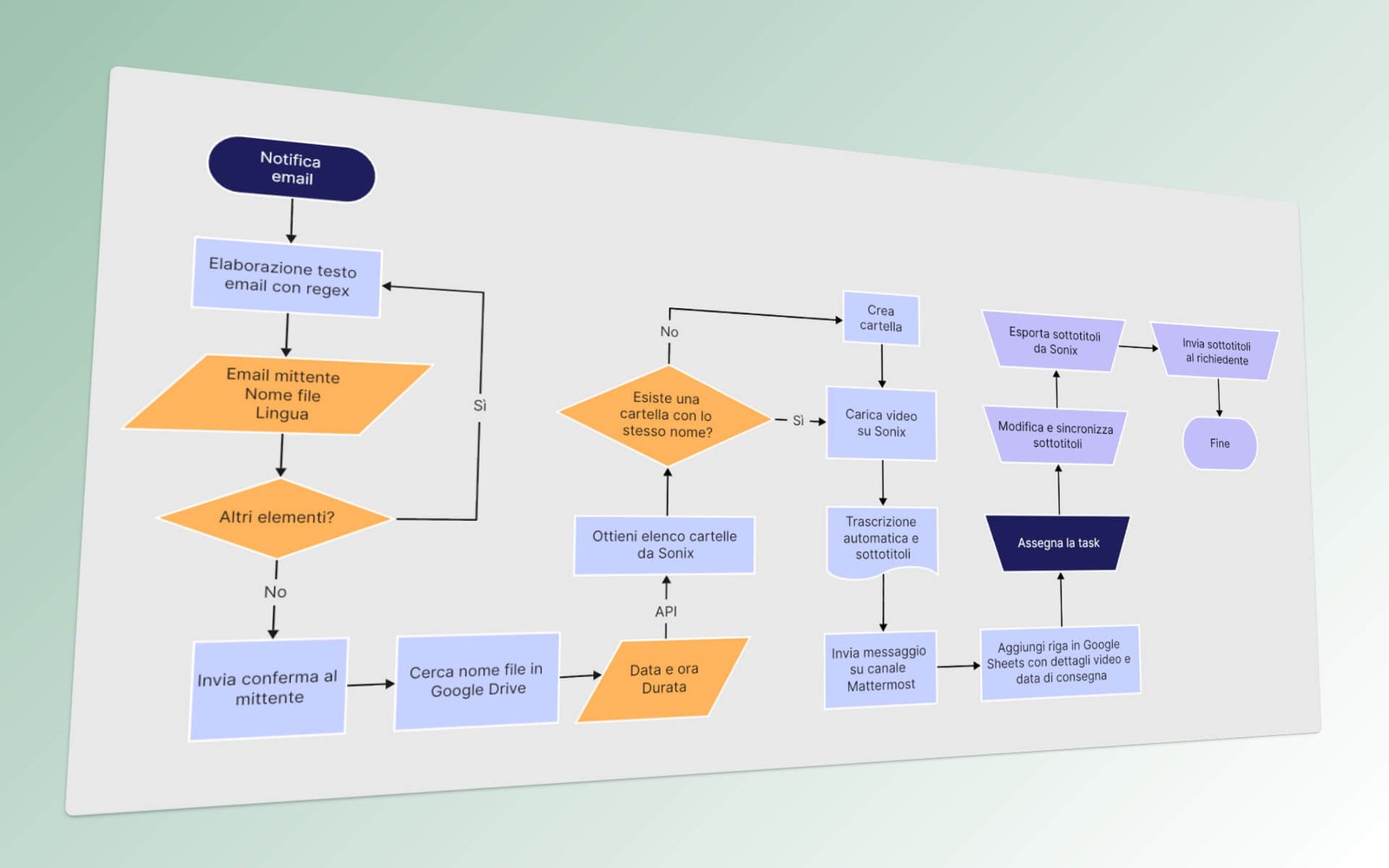
Il flusso di lavoro doveva coprire tutte le fasi del processo:
- Caricamento dei video salvati su un server.
- Trascrizione automatica dei video e generazione dei sottotitoli nella lingua corretta.
- Revisione e sincronizzazione manuale dei sottotitoli.
- Consegna finale dei file SRT.
Inoltre, il cliente aveva bisogno di un sistema per monitorare il tempo e registrare ogni richiesta, così da semplificare la fatturazione del lavoro manuale di sottotitolazione in base alla durata dei video.
La soluzione
Dopo un’attenta analisi del materiale e degli strumenti sul mercato abbiamo approntato un flusso di lavoro ad hoc per questo cliente.
Per garantire controllo e tracciabilità, abbiamo creato un foglio di calcolo con Google Sheets, condiviso con i collaboratori, in cui venivano registrati, tra gli altri:
- informazioni sul video (data di ricezione, nome del file, durata);
- data di consegna;
- persona incaricata della sottotitolazione.
La comunicazione con la squadra avveniva tramite Mattermost, alternativa open source a Slack, che facilitava il coordinamento tra project manager e collaboratori.
Il cliente imponeva una limitazione rilevante: qualsiasi membro del team del cliente doveva poter caricare i video senza registrarsi né creare un account su piattaforme terze.
Inizialmente avevamo scelto Sonix, come strumento di trascrizione. Tuttavia Sonix non consente il caricamento anonimo dei file, per cui abbiamo impostato un flusso automatico sostitutivo.
Automatizzazione delle richieste
Per automatizzare il flusso di lavoro abbiamo individuato le azioni chiave da eseguire automaticamente all’arrivo di ogni nuovo video:
- importazione del video nella piattaforma di trascrizione Sonix;
- registrazione dei dati del video (data, mittente, nome file, durata) nel foglio Google della lingua corretta;
- notifica al team tramite messaggio su Mattermost, in un canale dedicato per ogni lingua.

Un punto centrale era la gestione della ricezione e dell’archiviazione dei video.
Dopo aver valutato diverse soluzioni cloud, abbiamo scelto Google Drive, grazie alla sua diffusione e alla forte integrazione con gli strumenti di automazione.
La soluzione definitiva è stata introdurre un passaggio preliminare sfruttando la funzione “File request” presente in DiskStation Manager (DSM). DSM è il sistema operativo usato dal nostro server aziendale, su hardware Synology.
La funzione di richiesta dei file consente di creare una semplice pagina di caricamento:
- l’utente inserisce il proprio indirizzo email;
- carica il file;
- il video viene salvato automaticamente in una cartella con il nome dell’email.
Per sincronizzare questa struttura con Google Drive abbiamo utilizzato CloudStation, applicazione inclusa in DSM di Synology. Ogni file caricato sul server Synology veniva così sincronizzato automaticamente su Google Drive.
Infine, per notificare l’arrivo di nuovi video, abbiamo configurato uno script cron: ogni 15 minuti controllava le cartelle e, in presenza di nuovi file, inviava un’email automatica al project manager con percorso e nome del file.

Scelta della piattaforma di automazione
La scelta dello strumento di automazione è stata cruciale.
Inizialmente abbiamo valutato Zapier, che permette di collegare Google Drive e Sonix tramite integrazioni predefinite: ogni nuovo file caricato su Drive veniva trasferito automaticamente a Sonix per la trascrizione.
Tuttavia, Zapier presentava una limitazione critica:
l’API di Google Drive non consente il monitoraggio ricorsivo delle sottocartelle. In un progetto con una sottocartella per ogni editor, sarebbe stato necessario creare un’automazione per ogni cartella, vanificando il principio stesso dell’automazione.

Abbiamo quindi valutato alternative:
- n8n: molto potente e open source, ma con interfaccia complessa e curva di apprendimento elevata;
- Make: interessante, ma meno flessibile rispetto alle esigenze specifiche del progetto;
- Pabbly Connect: si è distinto per rapidità e qualità del supporto e per la gestione efficiente di cartelle e sottocartelle.
Alla fine abbiamo scelto Pabbly Connect.
Sviluppo della soluzione in Pabbly Connect
Il trigger principale è stato definito come la ricezione di un’email di notifica indirizzata al project manager.
Da questo messaggio venivano estratti, tramite espressioni regolari (regex), tre dati fondamentali:
- nome del file;
- cartella di origine (basata sull’email del mittente);
- lingua del video (IT, ES, PT).
L’obiettivo era trasformare un testo con più percorsi file in una struttura ordinata.
Esempio
Testo originale
/volume1/video/Company_ES/enrique.blanco@company.com/video1.mp4
/volume1/video/Company_IT/mario.rossi@company.com/video2.mp4
/volume1/video/Company_PT/joao.verdes@company.com/video3.mp4
Dati estratti
ES
enrique.blanco@company.com
video1.mp4
IT
mario.rossi@company.com
video2.mp4
PT
joao.verdes@company.com
video3.mp4
Per elaborare ogni video singolarmente abbiamo utilizzato la funzione Iterator di Pabbly Connect, che consente di ripetere una sequenza di azioni per ogni elemento individuato.

Flusso di lavoro completo
- Ricezione email come trigger
- Separazione delle righe tramite regex
- Estrazione dati:
- lingua
- email mittente
- nome file
- Email di conferma automatica al mittente
- Ricerca file su Google Drive
- Recupero metadati (data di caricamento)
- Verifica cartelle in Sonix
- creazione automatica se assente
- Caricamento video su Sonix
- Aggiornamento Google Sheets
- Notifica su Mattermost per la revisione dei sottotitoli
Gestione degli errori e delle eccezioni
Sono state identificate le principali fonti di errore:
- problemi di connessione alle API;
- nomi file non conformi;
- errori nelle regex.
Per minimizzare questi rischi abbiamo adottato le seguenti misure:
- tentativi automatici di riconnessione;
- convalida preventiva dei formati;
- sistema di avvisi via email e Mattermost.
Grazie a queste misure il sistema è diventato robusto, autonomo e affidabile.

Il risultato
Il progetto ha funzionato per diversi mesi con un tasso di errore inferiore al 5%.
I risultati principali:
- rispetto costante delle 48 ore di consegna;
- riduzione degli errori umani;
- comunicazione centralizzata e in tempo reale.
Le tre lezioni principali apprese:
- importanza dei trigger;
- valore della semplificazione dei dati;
- ruolo chiave del supporto tecnico dei fornitori.
Il cliente si è dichiarato pienamente soddisfatto del risultato, sottolineando come l’automazione abbia trasformato un processo critico in un flusso affidabile e scalabile. In particolare, ha evidenziato la tranquillità operativa garantita dal controllo in tempo reale e dalla drastica riduzione delle attività manuali.
Leggi anche:
Servizi offerti a questa agenzia di marketing per digital creator
Sottotitoli in italiano
Abbiamo sottotitolato i video di questa agenzia di marketing per digital creator in italiano, spagnolo e portoghese.
Scopri i servizi di sottotitolazioneTrascrizioni in 3 lingue
Abbiamo trascritto i video di questa agenzia di marketing per digital creator in italiano, spagnolo e portoghese.
Scopri i servizi di trascrizioneAutomazione di processi
Abbiamo creato un workflow automatico per questa agenzia di marketing per digital creator.
Scopri i servizi di automazioneOttieni gli stessi risultati di questa agenzia di marketing per digital creator!
Spiegaci cosa ti serve con una mail a hola@qabiria.com o attraverso il modulo di contatto. Risposta garantita entro 24 ore, ma di solito molto prima.
Contattaci